Se non visualizzi bene questa newsletter, vai a questa pagina
N.38/2025-Curiosità, tendenze e innovazioni dal mondo manifatturiero
N.38/2025-Curiosità, tendenze e innovazioni dal mondo manifatturiero
Seguici su Facebook, Linkedin, Instagram
Flessibilità grazie a un nuovo processo di rullatura incrementale
Ricerca
Flessibilità grazie a un nuovo processo di rullatura incrementale
Nella formatura della lamiera, le tecniche tradizionali, talvolta, non riescono a fornire soluzioni economicamente vantaggiose per piccoli lotti, geometrie complesse e produzioni agili. Ricercatori italiani introducono un nuovo processo di rullatura incrementale, caratterizzato da elevata flessibilità e capacità di lavorare anche con materiali ad alta resistenza...
Voglio approfondire
Lamiera multistrato per ottenere prestazioni superiori
Materiali
Lamiera multistrato per ottenere prestazioni superiori
Diverse metodologie sono state sviluppate per consentire l’unione multistrato: tra queste la saldatura laser, la saldatura a frizione e approcci ibridi che combinano fissaggi meccanici e incollaggio adesivo…
Voglio approfondire
Componenti complessi stampati in 3D più affidabili
Additive manufacturing
Componenti complessi stampati in 3D più affidabili
Una nuova ricerca, realizzata dagli ingegneri del MIT, consente di incorporare nei progetti i limiti delle stampanti 3D per controllare meglio le prestazioni dei materiali in applicazioni aerospaziali, mediche e di altro tipo…
Voglio approfondire
Cos'è e come si effettua la tornitura
Linee guida
Cos'è e come si effettua la tornitura
La tornitura è una lavorazione per asportazione truciolo nel quale il pezzo viene fissato ad un mandrino e posto in rotazione mentre l’utensile da taglio si muove lungo il pezzo dandogli la forma desiderata. Sovente nella tornitura dei metalli la lavorazione avviene in due passaggi: nel primo, definito sgrossatura, si rimuove il grosso del sovrametallo tramite utensili in grado di resistere a forti sollecitazioni; nella seconda fase, definita finitura, il pezzo viene lavorato al fine di ottenere una superficie finale con dimensioni, tolleranze e rugosità previste…
Voglio approfondire
Prestazioni, precisione, durabilità: i giunti che non vedi ma che fanno la differenza nelle macchine utensili
Componenti industriali | ADV
Prestazioni, precisione, durabilità: i giunti che non vedi ma che fanno la differenza nelle macchine utensili
Per il giunto la sfida da superare è riuscire a trasmettere la coppia con precisione, senza gioco, grazie alla elevata rigidità torsionale e compensare i disallineamenti tra gli alberi grazie alla flessibilità. Questa sfida è stata da tempo superata dal giunto a soffietto. KBK Antriebstechnik GmbH, azienda tedesca partner di Favari Trasmissioni, ha sviluppato nuove soluzioni funzionali e personalizzate orientate al cliente/mercato...
Voglio approfondire
Interpretare il disegno: viste, codici e logica dei complessivi
Linee guida
Interpretare il disegno: viste, codici e logica dei complessivi
Chi lavora in ufficio tecnico lo sa: il primo impatto con un disegno nuovo è sempre un momento delicato. Viste europee o americane? Quote in millimetri o in pollici? Basta un simbolo nel cartiglio per capire subito da che parte del mondo arriva il file… e se stiamo lavorando con misure oggettive o con pollici presi dal dito di un nano da giardino o di un giocatore di basket alto due metri…
Voglio approfondire
Manutenzione predittiva dei cuscinetti nei processi siderurgici: come prevenire i guasti
Componenti industriali | ADV
Manutenzione predittiva dei cuscinetti nei processi siderurgici: come prevenire i guasti
FARO BEARINGS realizza cuscinetti a rulli cilindrici pensati per garantire prestazioni affidabili anche in condizioni operative difficili, come quelle tipiche dell’industria siderurgica. Impianti come laminatoi, colate continue e forni lavorano ad alte temperature, con forti vibrazioni e carichi elevati...
Voglio approfondire
Come sviluppare motori elettrici efficienti con un approccio integrato
Webinar in inglese
Come sviluppare motori elettrici efficienti con un approccio integrato
Sviluppare motori elettrici efficienti e affidabili richiede un approccio integrato tra progettazione e produzione. Martedì 8 ottobre alle 14.30, nel corso di un webinar tecnico gratuito, Fabrizio Bardelli, esperto R&D di Came, presenterà due case study che mostrano come una consulenza mirata possa migliorare le prestazioni, garantire la conformità normativa e ridurre i costi. Il webinar approfondirà il valore del co-design, le best practice per la prototipazione rapida e l’isolamento elettrico, e come affrontare le criticità produttive già in fase di concept.
Voglio registrarmi al webinar
Vieni a toccare con mano le ultime innovazioni nel settore macchine utensili
Open House
Vieni a toccare con mano le ultime innovazioni nel settore macchine utensili
Dal 15 al 18 ottobre 2025, International Macchine Utensili apre le porte della propria sede per un evento esclusivo, un’open house dedicata all’innovazione e alla tecnologia nel mondo delle macchine utensili. Un’occasione unica anche per approfondire temi come efficienza, sostenibilità, ottimizzazione dei processi produttivi e confrontarsi con esperti e professionisti del settore. Appuntamento, dunque, Presso lo Showroom di Milano, Via dei Lavoratori 11, 20090 Rovido Industriale (MI)......
Registrati gratuitamente
I cobot nelle pmi: una panoramica sulle applicazioni più diffuse: saldatura, avvitatura, levigatura
In primo piano | Robotica collaborativa
I cobot nelle pmi: una panoramica sulle applicazioni più diffuse: saldatura, avvitatura, levigatura
Robot collaborativi (cobot) sono in grado di lavorare in sicurezza accanto agli operatori umani, automatizzando le attività ripetitive. Con costi iniziali contenuti, requisiti minimi di installazione, bassi costi operativi, ridotti consumi energetici e facilità di programmazione, i cobot sono, in particolare, la soluzione ideale per l’automazione delle PMI. Vediamo come, quando e quali usare e le principali applicazioni, a partire da saldatura ad arco, avvitatura e levigatura di superfici.
Vai alla pagina
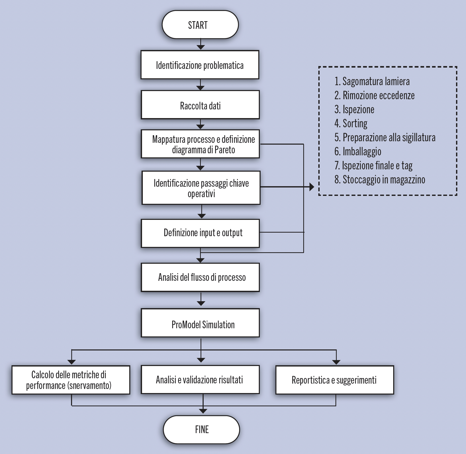
Riduzione delle inefficienze operative nella produzione di lamiera
Ricerca e innovazione
Riduzione delle inefficienze operative nella produzione di lamiera
Il processo di efficientamento produttivo, tema centrale nel settore della produzione di lamiera, inizia con l’analisi e l’identificazione delle inefficienze operative, dei colli di bottiglia e delle aree di miglioramento. Se anche tu sei alle prese con problemi di efficientamento e lavori nel mondo della lavorazione della lamiera non puoi perdere l’evento di riferimento per il tuo settore: Lamiera Training Day, il prossimo 13 novembre presso il Museo delle Mille Miglia a Brescia.
Voglio approfondire
SEO per il manufacturing: strategie pratiche
Free Download
SEO per il manufacturing: strategie pratiche
Anche le aziende manifatturiere possono migliorare rapidamente la propria visibilità online con piccoli accorgimenti mirati. Nel nostro White Paper gratuito scoprirai i limiti digitali delle aziende manifatturiere italiane e come superarli, come strutturare contenuti tecnici per posizionarti al meglio su Google e quali strategie SEO a lungo termine adottare per generare lead anche al di fuori delle fiere. Imparerai anche il valore della “long-tail” e l’importanza di un’analisi accurata delle keyword, attraverso case study ed esperienze concrete nel settore manufacturing, per trasformare il tuo sito in uno strumento efficace di contatto e visibilità…
Voglio scaricare il White Paper
I rivestimenti superficiali degli utensili
Curiosità
I rivestimenti superficiali degli utensili
Nel settore dell’utensileria nascono nuove geometrie e materiali, che permettono di far lavorare in maniera profittevole le macchine utensili. Pur restando ancora elevata la richiesta di utensili standard, lo studio di nuovi materiali e nuove tecnologie di fabbricazione dei rivestimenti sta spingendo molto verso gli utensili rivestiti…
Voglio approfondire